:: Главная bs0dd.net :: Гостевая книга :: Эксклюзивные проекты :: FAN-сайт Nokia Phones ::
:: Электроника МК :: Архив Nokia 92xx :: Kannel для Windows ::
-- Switch to English --

Новость №13

СПИСОК

< СЛЕДУЮЩАЯ ПРЕДЫДУЩАЯ >


Nokia DCT1-2: обход защиты

Главы:
  1. Теория
  2. Неинвазивные методы
  3. Великий MBUS
  4. Тяжелая артиллерия

Теория

Все GSM телефоны Nokia с самого начала производства имеют свое разделение на поколения.
Всего их несколько: DCT1, DCT2, DCT3, DCTL, DCT4, DCT4+, BB5.
Сокращение DCT означает Digital Core Technology, а BB в последнем поколении - Base Band.
В данной заметке нас интересуют только модели поколений DCT1 и DCT2, т.е. самые ранние GSM трубки финского бренда.

Приведу их список:

DCT1 DCT2
Nokia 1011 [NHE-2]
Nokia 1610 [NHE-5(NX)]
Nokia 1611 [NHE-5(SX)]
Nokia 1620 [NHK-5(NX)]
Nokia 1620 [NHK-5(NY)]
Nokia 1630 [NHK-5(NA)]
Nokia 1630 [NHK-5(NX)]
Nokia 1631 [NHE-5(SA)]
Nokia 2010 [NHE-3(DN)]
Nokia 2040 [NHK-3]
Nokia 2110 [NHE-1(NX)]
Nokia 2110i [NHE-4(NX)]
Nokia 2114 [NHE-4(NC)]
Nokia 2118 [NHE-4(NY)]
Nokia 2120 [NHC-1(X)]
Nokia 2120 Plus [NHC-4(NX)]
Nokia 2140 [NHK-1(XA)]
Nokia 2148 [NHK-1]
Nokia 2148i [NHE-4]
Nokia 2148i [NHE-4(AX)]
Nokia 2160 [NHC-4(NE)]
Nokia 2160i [NHC-4(HE)]
Nokia 2170 [NHP-4]
Nokia 2180 [NHD-4(X)]
Nokia 2190 [NHB-2(NB)]
Nokia 9000 Communicator [RAE-1(N)]
Nokia 9000i Communicator [RAE-4]
Nokia 9000il Communicator [RAB-4(NX)]
Nokia PT-11 (E-Plus) [NHK-1(EA)]
Nokia PT-11 NF (E-Plus) [NHK-4(AX)]
Nokia 3110 [NHE-8]
Nokia 3110 Plus [NHE-8(BX)]
Nokia 8110 [NHE-6(BX)]
Nokia 8110i [NHE-6(BM)]
Nokia 8146 [NHK-6(NX)]
Nokia 8148 [NHK-6]
Nokia 8148 (NK502) [NHK-6]
Nokia 8148 (NK502) [NHK-6(RY)]
Nokia 8148i [NHK-6(V)]

По сути, главными моделями платформ являются 1011, 1610, 2010, 2110, 3110, 8110. Все остальное - их вариации для разных сетей (GSM900/1800/1900), стран или операторов. В модели 9000 Communicator используется телефонная часть, похожая на 2110 (и, очевидно, основанная на ней). Модели DCT1 легко отличить от DCT2 - последние имеют экран с цельной графической частью (без четких знакомест), другой разъем для зарядки и подключения аксессуаров. Тем более, что к DCT2, в сущности, относятся только 3110 и 8110, остальное - вариации, схожие внешне. Важное отличие этих моделей от DCT3 и последующих - архитектура процессора. Начиная с представленной в 1997 году модели 6110 и началом поколения DCT3 телефоны начали использовать ARM процессоры. DCT1 и DCT2 же работают на совершенно иной архитектуре - Hitachi H8. В этом можно легко убедиться разобрав телефоны - 2110 использует процессор H8/500, 3110 - H8/3001.

img1 img2

Итак, в моем распоряжении пара телефонов 2110 и один 3110. Версии их прошивок видны ниже:

img3

В данных моделях защитная беда может проявляться в двух ситуациях - блокировка оператора (SIM-Lock) и блокировка пользователя по коду (Security code).

Первый вариант устанавливается в случае, если телефон был произведен для конкретного оператора и тот продавал их по сниженной цене при условии подписания контракта, что пользователь обязуется пользоваться и оплачивать услуги в течении определенного времени. Тогда на телефон устанавливается SIM-Lock, чтобы владелец мог использовать только SIM карты этого оператора (либо и вовсе одну конкретную SIM, для которой подписан контракт). С другими SIM картами телефон попросту откажется работать. После истечения контракта у оператора можно было запросить код для снятия этой блокировки, и свободно пользоваться телефоном с любой SIM. Контракты, конечно, уже давно истекли, некоторые операторы и вовсе прекратили свое существование, поэтому сейчас мало какой провайдер выдает коды для разблокировки древних кирпичей. Остается действовать самому.

Второй вариант защиты позволяет пользователю защитить телефон от постороннего использования. В случае, если трубку, например, украдут (а в то время с их ценностью это могло случиться), то новый "пользователь" после установки своей SIM карты получит от телефона просьбу ввести код безопасности (Security code). По умолчанию на моделях начиная с DCT3 этот код установлен на хорошо знакомый многим "12345". Однако на DCT1/2 это не распространяется. Здесь с завода устанавливается уникальный для каждой трубки код, высчитываемый на основе IMEI. Пользователю он попадал вместе с телефоном на отдельной бумажке-наклейке, которая, конечно, практически ни у кого не сохранилась спустя 30 лет.

Выглядела она так:

img4

К нашему счастью на обе проблемы имеются решения. Они бывают неинвазивные (телефон не нужно куда-либо подключать) и инвазивные (подключение телефона к ПК кабелем).
Рассмотрю я, конечно, оба варианта.


Неинвазивные методы

Итак, представим, что наш телефон имеет SIM-Lock, в таком случае вставив "чужую" SIM карту на телефоне появится сообщение такого рода:

img5

Известие не из приятных, не правда ли? От блокировки нужно избавиться, и идеальным вариантом в таком случае было бы вычислить тот самый код для снятия блока.

Код имеет вид: #pw+xxxxxxxxxx+y#
Где xxxxxxxxxx - 10-значный уникальный код,
y - номер уровня блокировки.
Символы p w + вводятся многократным нажатием кнопки *.

В DCT1-3 уровня блокировки четыре:

  1. Блокировка на конкретную сеть (подходит любая SIM карта конкретного оператора)
  2. Блокировка по SIM GID1 (подходят только SIM карты с определенным кодом в зоне GID1)
  3. Блокировка по SIM GID2 (подходят только SIM карты с определенным кодом в зоне GID2)
  4. Блокировка по IMSI SIM карты (подойдет только SIM карта с конкретным серийным номером)
Подобрать коды разблокировки не получится во первых потому, что сам код довольно большой (10 цифр), а во вторых телефон имеет защиту от перебора - после 5 неправильных кодов (на каждый уровень) функция заблокируется и вне зависимости от правильности кода телефон будет отвечать сообщением NOT ALLOWED (не дозволено). После этого неинвазивный метод вам уже не поможет (но есть альтернатива, о ней чуть позже)!

Конкретно на DCT1/2 судя по всему обычно использовался только уровень 1, так что остановимся на нем.
Этот код генерируется на основании IMEI конкретного телефона и кода сети оператора, который имеет вид xxx-yy.
xxx - код страны (Mobile Country Code, MCC),
yy - код оператора (Mobile Network Code, MNC).

Таким образом, зная оператора (зачастую в то время его логотип еще наносили на корпус), можно найти в интернете его код MCC-MNC.
Для телефонов также доступны таблицы операторских вариантов, код модели (Product code) указан на наклейке с IMEI, под параметром "Type".

imgtyp

Для моделей типа NHE-4 - СКАЧАТЬ (TXT)
Для моделей типа NHE/NHK-5,6,8,9 - СКАЧАТЬ (TXT)


После выяснения кода оператора можно воспользоваться калькулятором - есть два наиболее известных варианта:

SP Lock Code Generator (SPL)

img6
СКАЧАТЬ

Простое DOS приложение (запускать в DOS-BOX, либо на старых 32-разрядных Windows), позволяющее генерировать коды на любой из 4 уровней блокировки. Выложенная мной версия вылечена от (наболевшей для многих) ошибки Runtime error 200, возникающей при запуске программы на процессорах быстрее 180MHz.


Crux Calculator

img7
СКАЧАТЬ

Универсальный анлокер для телефонов DCT1-4. Имеет встроенную базу операторов (не нужно искать код MCC-MNC), также генерирует коды на 4 уровня. Для DCT1-2 нужно использовать профиль "General DCT2". В этом режиме также генерирует заводской Security code (тот самый, что поставлялся на бумажке). Главное не забыть отключить (если включена) проверку контрольной суммы IMEI (последняя цифра; в ранних GSM телефонах она всегда равна 0, т.к. контрольная сумма еще не была введена).


Итак, после ввода кода возможно 4 варианта развития событий:

  • Сообщение "SIM RESTRICTION OFF" - поздравляем, вы успешно избавились от SIM-лока, ваш телефон свободен!
  • Сообщение "CODE ERROR" - вы ввели или сгенерировали неправильный код - проверьте IMEI и код оператора.
  • Сообщение "NOT ALLOWED" - увы, вы (или кто-то до вас) исчерпали все 5 попыток ввода кода для этого уровня - этот способ вам уже не подойдет.
  • Сообщение "SIM WAS NOT RESTRICTED" - на уровне, который вы пытаетесь разблокировать, блокировки нет, она пристутствует на другом уровне (уровнях).


Если же вам не повезло и вы не знаете оператора или получили сообщение "NOT ALLOWED" - расстраиваться не спешите.
В большинстве телефонов есть брешь, позволяющая временно обойти SIM-Lock.
Для этого на вашей SIM карте потребуется включить PIN код.

Затем, когда телефон затребует ввод PIN кода (перед сообщением о непринятии карты) сделать следующее:

  1. Нажать клавишу C (очистка).
  2. Когда экран очистится, ввести код формата **04*xxxx*xxxx*xxxx#, где xxxx - ваш PIN код (после ввода каждой * в начале кода дождаться, пока она моргнет).
  3. После ввода # появится сообщение "CODE ACCEPTED" и телефон, забыв про SIM-Lock пустит нас в систему.
Показанная выше команда вызывает функцию смены PIN кода на SIM карте (он просто меняется на тот же самый), после чего телефон, в силу ошибки, забывает о блокировке. Увы, этот метод работает только на один раз, после очередного включения телефона действия нужно будет повторить снова. К тому же (по слухам), на телефонах с прошивкой, выпущенной в середине-конце 1998 года эта брешь может быть закрыта, не имею возможности проверить.

Видео-демонстрация:


Теперь поговорим про Security code. Если вы включите телефон с SIM картой, которая ранее не была в нем (он хранит список из серийных номеров нескольких последних SIM) и предыдущий владелец активировал на нем защиту, телефон запросит у вас код безопасности:

img8

В данном случае код - набор из 5 цифр. Как уже упоминалось, в этих моделях по умолчанию установлен уникальный заводской код. Поэтому если предыдущий владелец не сменил его на свой, у вас есть шанс обойтись неинвазивным способом. Существуют две основные утилиты для расчета заводского кода по IMEI:

IMEINOKIA

img9
СКАЧАТЬ

DOS приложение, позволяющее генерировать код.
Просто введите IMEI и в ответ получите Security code.


Crux Calculator

СМ. ВЫШЕ

Как уже упоминалось — может генерировать и Security code, если попробовать сгенерировать Sim-Lock код для любого оператора.


Если вы все правильно ввели, но телефон отвечает сообщением "CODE ERROR", то вам, к сожалению, не повезло. Предыдущий владелец сменил код на свой. PIN-обход тут тоже не поможет, после смены PIN телефон все равно запросит Security code, проверено.


Потенциальный выход из ситуации (без подключения телефона к ПК) есть - у телефонов DCT1-4 существует легальный "бэкдор" - мастер-код (Master code). Это 10-значный код, который можно ввести вместо неизвестного пользовательского и снять блокировку (а затем и установить новый код). В случае с DCT3-4 он легко генерируется по IMEI. Можно зайти на сайт nfader.su или скачать программу.

img10

Что же до DCT1/2... я так и не нашел программу, способную рассчитать код, т.к. для них алгоритм явно отличается. Боюсь, что никто попросту не решился его "вскрыть". Этот код (как и текущий код безопасности) можно узнать с помощью взломанной версии официальной сервисной программы WinTesla (см. раздел Тяжелая артиллерия).

img11       img12

Но, к сожалению, сервисная программа не рассчитывает его, а просто запрашивает у телефона командой. Поэтому в лучшем случае алгоритм находится в прошивке телефона. В худшем - код рассчитывался заранее на производстве и загружался в EEPROM... Может кто-то сможет это выяснить.

Вот как выглядят команды запроса от WinTesla:

img13
img15
MBUS пакеты с запросом и ответом для Secure code и Master code на Nokia 2110

img14
img16
MBUS пакеты с запросом и ответом для Secure code и Master code на Nokia 3110

А вот мастер-коды к моим моделям - может кто сможет уловить зависимость (маловероятно)...

Модель IMEI Master code
2110 490130/30/670624/0 4903867073
2110 490130/30/670636/0 2345380534
3110 490184/10/401503/0 1097857617


Великий MBUS

И так, у вас не получилось снять SIM-Lock кодом или разблокировать телефон заводской комбинацией?
Расстраиваться рано! Ведь данные с телефона можно считать! Правда, для этого потребуется немного несложного оборудования и крайне прямые руки! В общем, это скорее для уверенных экспертов.

Телефоны Nokia имеют 2 шины обмена данными с ПК - MBUS и FBUS.

  • MBUS (Message BUS, также официально употребляется название M2BUS) - это двунаправленная (данные идут по 1 линии в обе стороны) шина с напряжением TTL, фиксированной скоростью 9600 бод и конфигурацией 8-O-1 (8 бит данных, 1 стоповый бит и нечетный контроль). Для DCT1/2 является основной шиной для "общения" с ПК и фирменные утилиты используют именно ее. Базовое описание MBUS-фреймов доступно здесь.

  • FBUS (Flash BUS) - шина, изначально задуманная для прошивки телефона. Близка к RS232 (скорость до 115200, линии RX и TX), за исключением TTL напряжения. Конфигурация 8-N-1 (8 бит данных, 1 стоповый бит, контроль отсутствует). С появлением DCT3 шина начала активно использоваться и для обмена данными с ПК, особенно в режиме модема. В этом поколении большинство команд MBUS могут быть переданы и через FBUS. Почитать о нем можно здесь.
В нашем случае нас интересует протокол M(2)BUS. Он немного усложняет конструкцию, в отличие от FBUS, но это не критично.
Для изготовления простейшей доступной вариации такого кабеля понадобится:
  1. Адаптер USB-UART. Как правило на чипах PL2303 или CP2102. Крайне желательно либо с переключателем напряжения TTL (5/3.3V) или фиксированный на 3.3V.
    img17
  2. Диод шоттки: 1N5819 или аналогичный. Важно, чтобы именно Шоттки, с обычным работать не будет из-за большого падения напряжения на нем.
    img18
  3. Провода, как же без них.
  4. Что-нибудь, чтобы закрепить провод линии MBUS на телефоне (землю можно прицепить к коннектору антенны).
В сущности, вся сборка заключается в том, чтобы из двух однонаправленных линий UART получить одну двунаправленную линию, это и будет MBUS. Для этого достаточно подключить диод шоттки, как показано на картинке:

img18

В итоге у нас будут всего две линии - земля и MBUS. Землю к телефону подключить нетрудно, а вот с MBUS придется повозиться. Разъемы у этих моделей не очень удобные, а достать штекеры проблематично, я бы даже сказал почти невозможно. Итак, всего в этом поколении мне известно 3 типа коннекторов:

img19
img20
img21

В общем, на основании имеющегося собираем кабель. Вот как он выглядит с подключенными к нему 2110 и 3110:

img22 img23
img24 img25

В качестве проводов выбраны "Dupont", все собрано и работает вообще без пайки.

Что правда, учитывая возраст ПО лучше было бы изготовить COM кабель, но данный вариант, как я уже сказал, наиболее простой и дешевый в наше время + не требует нечастый нынче COM порт.
Если кто желает - можете взять COM-UART кабель, кои обычно изготавливались примерно по такой схеме:

img26

И подобным образом "доработать" его до MBUS.

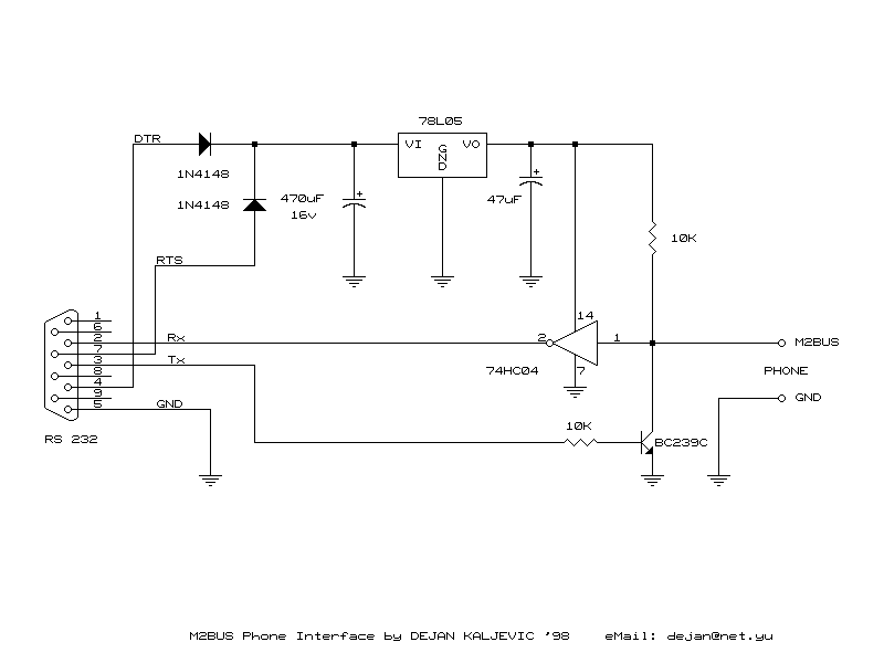
Либо же самому с нуля изготовить кабель по схеме Деяна Калевича:

img27

Для работы с USB кабелем лучше всего организовать себе виртуальную машину с Windows XP или даже Windows 98SE. Как вариант - использовать VirtualBox.
Рекомендую подключить USB кабель в виртуальную машину как реальный COM порт (в режиме проброса по USB у меня имелись проблемы), настройка выглядит примерно так:

img28

В моем случае USB адаптер это устройство /dev/ttyUSB0, в случае с Windows нужно будет выбрать COM* порт, назначенный адаптеру системой.

Итак, что мы имеем в плане неофициального сервисного ПО:

Nokia TOOL by KOCI

img29
СКАЧАТЬ (3.12.0, рекомендуется)       СКАЧАТЬ (3.52.0, последняя)

Программа для работы с телефонами поколений DCT2 и DCT3 от Томаша Кочана. Функции для работы с DCT3 здесь, впрочем, морально устаревшие, зато режим DCT2 будет очень кстати.
Выбираем пункт "16XX,31XX,81XX", номер COM порта и можно считывать данные с телефона. Для DCT2 программа позволяет посмотреть и поменять Security code, увидеть значения SIM-Lock и в один клик снять блокировки. Также позволяет задать кастомное имя для конкретного оператора, которое будет отображаться на экране.

img30 img31

Существенный же его недостаток - вопреки заявлениям он НЕ поддерживает 2110 и (скорее всего) родственные ему модели. Увы, они используют другие команды управления, поэтому Nokia TOOL не может считать адекватные данные.

img32

Рекомендую использовать именно версию 3.12.0, ибо версия 3.52.0 взломана не до конца - большинство функций отказываются работать, считая программу неактивированной.

Еще, по слухам, на некоторых вариациях модели 8110 может не работать функция снятия блокировок. В таком случае, впрочем, можно воспользоваться SIM Lock калькулятором, вычислить код на основе полученной информации и ввести его.


Nokia Phone Info

img33
СКАЧАТЬ

Более старая программа аналогичного функционала от Деяна Калевича, написана для DOS DPMI (требует Windows или расширитель). Имеет псевдографический интерфейс, может рассчитывать коды для снятия SIM-Lock. К сожалению, имеет аналогичный "недуг" - не работает с 2110, что и видно на скриншоте. К тому же, похоже, капризна к характеристикам ПК, у меня очень редко устанавливает соединение, чаще сразу дает ошибку. Поэтому советую программу выше.


Тяжелая артиллерия

Итак, допустим, мы теперь знаем методы, как разблокировать модели вроде 1610, 3110, 8110. Но как быть с заблокированной 2110 (и родственниками)? Тут, к сожалению, потребуется более тяжелая артиллерия, т.е. официальный сервисный софт.

Начнем с наиболее простого:

GSM SERVICE PCLOCALS

img34
СКАЧАТЬ

Официальная программа для работы с моделью 2110 (NHE-4), возможно работает и с родственными моделями. Для нормальной работы, к сожалению, требует DOS и COM кабель. Но при этом имеет приличное количество функций, хотя и не позволяет работать с SIM-Lock, увы.

img35 img36

Можно просмотреть информацию о ПО телефона и результаты самотестирования при включении.

img37 img38

После перевода телефона в режим Local (сервисный) становятся доступны и остальные пункты. Теперь можно изменять данные в телефоне, для этого есть отдельный раздел.

img39

Например, редактирование (и импорт/экспорт) телефонной книги.

img40

И самое главное - можно считать текущий Security code (и тут же сменить его), а также мастер-код! Ну и помимо этого можно задать текст для экрана приветствия.

img41

А еще можно изменять настройки, например включить дополнительные языки (пристутствующие в прошивке, но скрытые).

img42 img43

Помимо этого можно поменять номер версии аппаратной части телефона и IMEI. Что правда, последий никак не хочет меняться. Программа вроде засылает его в телефон, но никакого эффекта это не дает, проверил на двух телефонах. Возможно, необходимо выполнить какие-то дополнительные действия - об этом могли знать разве что сами сотрудники Nokia.

img44 img45

Далее следует функция передачи IMEI. Она предназначена на тот случай, если при сервисном ремонте была выявлена аппаратная неисправность и плату необходимо заменить. В таком случае производится перенос IMEI кода с неисправной платы на новую. При этом в EEPROM старой платы IMEI стирается и она становится полностью неработоспособной.
ВНИМАНИЕ: Ни в коем случае не пользуйтесь данной функцией! Вы рискуете привести свой телефон в нерабочее состояние. Дальше поможет только прошивка EEPROM чипа. Я вас предупредил!

img46 img47

И последние два пункта - частичный и полный сброс телефона до заводских настроек. В том числе вызывает и сброс пользовательского кода на тот, что рассчитывается на основе IMEI. Больше ничего интересного про эти пункты сказать нельзя.

Еще один пункт главного меню - тестирование и подстройка. Здесь, как следует из названия, можно выполнять проверку и подстройку некоторых значений телефонной системы.

img48

Для нас это меню не имеет пользы, поскольку подстройки должны выполняться квалифицированным персоналом с применением специального оборудования.
Изменяя значения вы (само собой) рискуете нарушить нормальную работу телефона!

Так что я просто приведу вид этих подменю:

img49 img50 img51 img52 img53 img54 img55 img56 img57


Наконец, осталась самая мощнейшая из публично доступных программа:

WinTesla

img58
СКАЧАТЬ

WinTesla - сервисное ПО для работы с телефонами поколений DCT1-3 (начиная с DCT4 на смену пришел Phoenix). Программа написана для Windows 3.1, но может быть успешно использована с Windows 98 и несколько менее успешно (наблюдаются вылеты) с Windows XP. Это и является основнвым ее преимуществом на фоне PCLOCALS.
Вашему вниманию предлагается взломанная версия 5.31 от 9.02.1998, а также набор компонентов для поддержки телефонов DCT1-2.

Вот так выглядит интерфейс программы после запуска:

img58

Для работы нам нет необходимости указывать ID, поэтому просто нажимаем OK.
Чтобы установить соединение с телефоном, выбираем Product -> Open...

img59

Здесь выбираем нашу модель в зависимости от ее кода:

img60 img61

Теперь программа попытается связаться с телефоном. Если все удастся - телефон перезагрузится и количество пунктов в меню программы увеличится, намекая на успешное соединение.

img62

В целом, общий набор функций особо не отличается от такового в PCLOCALS для 2110. Разумеется, мы можем считать Security Code, Master Code и задать приветствие:

img63 img64

Доступо изменение тех же специальных настроек (Product Profile):

img65 img66

Для 3110/8110 можно также включить специальный режим поиска сети (в тестовых целях), и задать собственное название для оператора (как в программе KOCI). Для 8110i доступно считыванние и запись Smart Messages.

img67

Для 2110 окно смены IMEI и номера аппаратной версии выглядит подобнно PCLOCALS. Да, смена IMEI точно так же не работает, новый номер просто не записывается.

img68

Для 3110/8110 окно выглядит по другому. Помимо вышеуказанного можно изменить некий Product ID и Product код (уникальный для каждой подверсии телефона). И смена IMEI снова не работает! Программа успешно записывает другие данные, но при попытке смены IMEI выдает "общую ошибку".
Может, здесь какая-то намеренная защита… непонятно.

img69 img70

Для телефонов также можно узнать общую информацию…

img71 img72

Для 3110 и 8110 имеется возможность подстройки контраста дисплея.
На экран при этом выводится тестовое изображение.

img73 img74

У 2110 нельзя менять контраст, но можно проверить экран, выведя одно из двух тестовых изображений.

img75 img76

Ну и, разумеется, функция редактирования телефонной книги (3110 не касается - своей книги у нее нет, только SIM).

img77

В сущности, это весь основной функционал, который может быть нам полезен. Можно конечно пробежаться по остальным окнам в секции тестирования, но ничего полезного нам это не даст без знания и нужного оборудования. Вот что, например, доступно для 2110:

img78 img79 img80 img81 img82 img83 img84 img85 img86 img87 img88 img89

На этом тема разблокировки DCT1 и DCT2, пожалуй, исчерпана. В планах, конечно, создать аналогичную заметку для платформ DCT3 и DCT4, поскольку таких телефонов значительно больше и ко мне часто обращаются с просьбой помочь в их разблокировке. Ну а пока, надеюсь, данное руководство поможет вам вернуть свой древний «кирпичик» к жизни!

И всем счастливого Нового 2026 года!

26 Декабря 2025 года, 14:46:53 UTC


< СЛЕДУЮЩАЯ ПРЕДЫДУЩАЯ >

Комментарии

  

  



#2 || Оставлен: Grain || Дата: 16 Марта 2026 года, 00:20:23 UTC

I've got a 2140 that fails to do any of the dealer options in WinTesla, just says failed to read data from phone. Reason: Wrong response. (same on both 98 and xp)

I'll just end up using the shell to make another system work, just though i'd say.

#1 || Оставлен: Maciek || Дата: 07 Февраля 2026 года, 14:58:04 UTC

Your article is very good thanks for this. Recently I am struggling with Nokia 9000 RAE-1 , do you know which software is used for this model? Do you have installation pack for wintesla , i need to read lock code as its been changed by previous owner so calculators dont work. I managed to get wintesla working with 2110 and 8110 , works great but i dont have RAE-1 modules files and cant read 9000. Please help.




English
Switch to English

Powered by COMPPAG 0.58
2022-2026 © Compys S&N Systems